
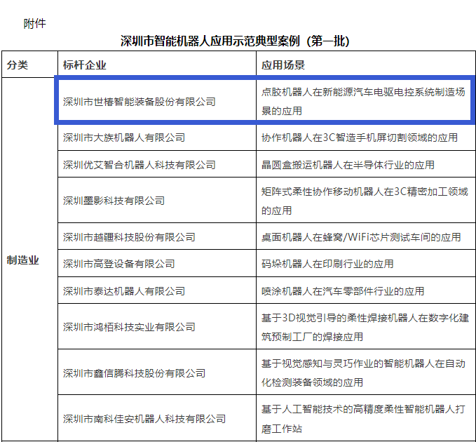
近日,深圳市人民政府门户网站、深圳市工业和信息化局官网等公布了《深圳市智能机器人应用示范典型案例》(第一批),(简称)所申报的“点胶机器人在新能源汽车电驱电控系统制造场景的应用”案例被收录其中。


《深圳市智能机器人应用示范典型案例》是深圳市为落实《“机器人+”应用行动实施方案》《深圳市培育发展智能机器人产业集群行动计划(2022-2025年)》,打造深圳市智能机器人标杆企业,推动深圳市智能机器人产品示范应用,由深圳市工业和信息化局委托深圳市机器人协会组织和征集的一批具有带动效应和示范意义的智能机器人应用示范典型案例。现已在政府官网公示,并予以印发推广。
在自动点胶行业中多年的经验,从离线式点胶机器人到在线式点胶机器人,从双组份散热点胶机器人到单组份散热点胶机器人,从单阀点胶机器人到双阀点胶机器人,从同步双阀点胶机器人到可同步或异步双阀点胶机器人……研发推出众多新能源汽车电驱电控系统点胶机器人,不断以技术创新引领产品升级。
依托行业领先的创新技术、稳定可靠的品质以及全方位的优质服务,已经形成了完整的电控电驱系统点胶机器人产品和解决方案矩阵。核心技术加速攻关、产量质量迅速提升,在新能源汽车行业点胶应用实现快速占领制高点。
此次入选《深圳市智能机器人应用示范典型案例》,既是对技术与产品实力的肯定,也是对深耕智能机器人装备领域的极大鼓舞。将继续加强新技术、新产品的研发,强化产品质量和功能,积极探索智能机器人应用场景,纵向聚焦流体应用产品和技术,横向拓展增量行业和市场,为深圳乃至中国智能机器人产业发展壮大做出贡献!